作者:舞蹈培訓 來源:www.yzyee.cn 發布時間:2020-11-05 閱讀量:92
天津市2021年普通高考報名工作將于11月14日開始,符合報名條件的考生,于2020年11月14日至11月23日,市級舞蹈類統考的考試時間為2020年12月19日至20日。考生于2020年11月14日至11月23日,登錄招考資訊網進入天津市普通高考網上報名系統,根據要求和提示,錄入報名信息,并保證各項信息的完整、真實、準確。報考藝術類和體育類等特殊類型考試的考生,請務必準確選報相應科類,若填報錯誤會對后續的專業測試報名、考試及錄取產生影響。
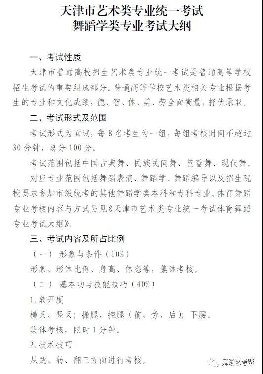
舞蹈學類考試大綱如下:



說明:文章內容來源網絡整理僅供參考,如有侵權請聯系刪除 (QQ:1624823112),萬分感謝!