" />
作者:舞蹈培訓 來源:www.yzyee.cn 發布時間:2019-12-30 閱讀量:278
南京體育學院,簡稱“南體”,位于江蘇省南京市,是一所為社會培養各類應用型體育專門人才的省屬體育類本科院校。學校的前身是始建于1956年的南京體育學校,1958年與江蘇省體育干部訓練班和江蘇師范學院體育專修科合并,成立南京體育學院。以下就是2020年南京體育學院藝術類表演和舞蹈表演專業招生簡章,可供大家參考!

【專業介紹】
(一)表演 專業
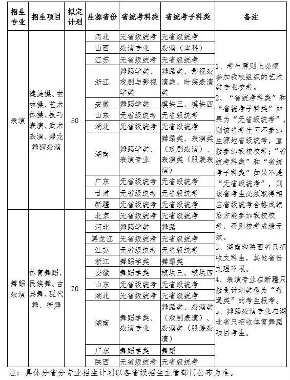
招考項目:健美操、啦啦操、藝術體操、技巧表演、武術表演、舞龍舞獅表演;
培養目標:培養德、智、體、美全面發展,具有較高綜合素質和文化修養,掌握體育藝術表演的基本理論和基本技巧,能從事學校、文藝團體、廠礦企業、培訓機構、健身俱樂部等單位體育藝術活動的組織與表演、教學、訓練,以及健身指導等工作的應用型人才;
主要課程:體育藝術概論、運動解剖、運動生理、表演基礎理論、表演基礎技能、體育表演編導與實踐、基礎樂理知識、體育音樂選配與制作、芭蕾基礎訓練、健美操、啦啦操、武術套路表演等課程;
修業年限:4年
授予學位:藝術學學士
就業方向:各級各類學校、培訓機構、基層文藝及表演性團體、廠礦企業、健身俱樂部等單位。
(二)舞蹈表演 專業
招考項目:體育舞蹈、民族舞、古典舞、現代舞、街舞;
培養目標:培養德、智、體、美全面發展,具備藝術學、體育學基本理論,掌握舞蹈、體育舞蹈基本技巧,具有較高文化藝術修養和實踐能力,能在各級各類專業藝術團體、學校、文化企事業單位、培訓機構、健身俱樂部等單位,從事藝術活動組織、舞蹈表演、編導、教學與訓練等工作的應用型人才;
主要課程:舞蹈解剖學、舞蹈生理學、藝術概論、中外舞蹈史、基本樂理、音樂選配與制作、表演基礎理論、表演基礎技能、體育舞蹈理論與實踐、體育舞蹈專項拓展、芭蕾基訓、現代舞基訓、舞蹈基本技巧、古典舞身韻、現代舞、民族民間舞、舞蹈編導、劇目表演等課程;
修業年限:4年
授予學位:藝術學學士
就業方向:各級各類學校、表演性團體、文化企事業單位、社會群眾文化團體、培訓機構、健身俱樂部等。
【報考條件和招生計劃】
(一)報考條件
1、考生必須參加生源地2020年藝術類高考報名,文化考試在生源地參加全國普通高校招生統一考試;
2、身體健康,符合教育部《普通高等學校招生體檢工作指導意見》(教學[2003]3號)要求;
3、具有健美操、啦啦操、藝術體操、技巧表演、武術表演、舞龍舞獅表演、體育舞蹈、民族舞、古典舞、現代舞、街舞訓練基礎;
4、報考我校藝術類專業的考生原則上必須參加我校組織的專業考試,且同一專業下考生限報一個招考項目;
5、若本簡章與教育部或考生生源所在省級招生主管部門2020年藝術類招生工作要求相違背,以教育部和考生生源所在省級招生主管部門要求為準。
(二)招生計劃及要求
面向部分省市擬招收120人,表演專業擬招50人,舞蹈表演專業擬招70人。

【報到及考試時間地點】
(一)報到時間:2020年1月13-14日8:30—16:00(未按時報到的考生視為自愿放棄考試資格);
(二)報到地點:南京體育學院靈谷寺校區體育館;
(三)考試時間:考生按照準考證上時間參加考試(1月15日開始考試,具體考試時間根據考生人數確定);
(四)考試地點:南京體育學院靈谷寺校區體育館、綜合訓練館和健美操館。
五、招考項目和考試辦法
(一)表演 專業
1、招考項目:健美操、啦啦操、藝術體操、技巧表演、武術表演、舞龍舞獅表演
2、考試辦法:
(1)健美操、啦啦操、藝術體操、技巧表演考試辦法:
基本形態:10分 基本技術:50分 綜合能力:40分
(2)武術表演、舞龍舞獅表演考試辦法:
基本形態:10分 基本技術:30分 專項能力:40分 才藝展示:20分
(二)舞蹈表演 專業
1、招考項目:體育舞蹈、民族舞、古典舞、現代舞、街舞
2、考試辦法:
基本形態:10分 基本功:20分 綜合能力:70分
(三)注意事項:
1、各項目具體考試辦法與評分標準以我校招生信息網公布為準
2、考生必須依據各項目具體考試辦法與評分標準中要求進行著裝;
3、考生必須按照各項目具體考試辦法與評分標準中要求準備考試音樂;
4、每位考生只有一次考試機會,因自身原因中斷或失誤,不得重做;
5、考生于3月中旬登錄我校招生信息網查詢校考成績和合格情況。
【報名流程】
(一)網上報名
凡符合報考條件的考生請于2020年1月8日結束前,一律先通過登錄我校招生信息網,從“藝術類專業網上報名”進入,認真填寫報名信息,并按要求上傳下列材料掃描件(或清晰照片)后提交報名信息:
(1)生源所在地藝術類高考報名信息確認表(或登記表);
(2)生源所在地藝術類準考證(或報考證);
(3)身份證正反面。
(二)網上審核和繳費
我校招生辦公室于2020年1月9日15:00前對報名考生進行資格審核,考生在報名狀態變為“審核通過”后,務于2020年1月10日結束前在報名系統中完成網上繳納考試費手續。考生在網上繳費成功后,才正式完成網上報名手續。
(三)打印準考證
考生于2020年1月12日10:00后登錄報名系統,打印《2020年南京體育學院藝術類專業校考準考證》,并攜帶身份證和《準考證》于規定時間至我校報到。
注:我校不接受考生進行現場報名、資格審核和繳費。
【錄取原則】
1、取得南京體育學院藝術類專業校考合格成績;
2、高考文化成績達到生源所在省級招生主管部門劃定的藝術類錄取最低控制分數線;
3、按各專業校考成績從高分到低分依次錄取。
【相關規定】
新生入學3個月內,進行體檢和資格復查,如發現不合格者,將按教育部相關規定進行處理。
學校全稱:南京體育學院
學校地址:南京市玄武區靈谷寺路8號
郵政編碼:210014
主管部門:江蘇省體育局、江蘇省教育廳
辦學層次:本科
辦學類型:普通高等學校(公辦)
學習形式:全日制
學費標準:6800元/年
住宿標準:800--1200元/年
招辦電話:025-84755150
招辦傳真:025-84755150
說明:文章內容來源網絡整理僅供參考,如有侵權請聯系刪除 (QQ:1624823112),萬分感謝!